Wir sind Mitglied im Neckar Erlebnis Tal
Wir sind Mitglied der Standortagentur Neckar-Alb
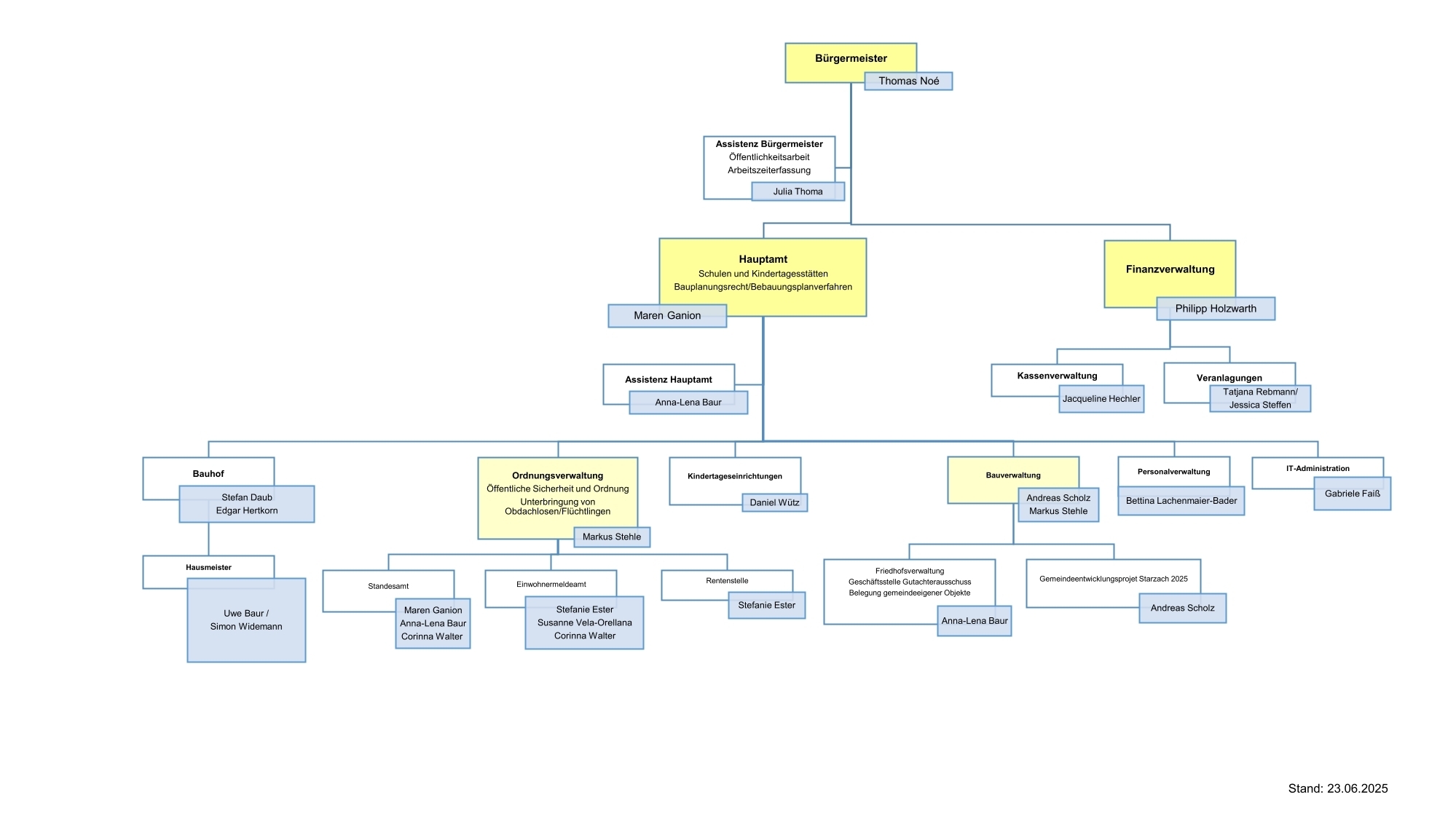
Die folgende Grafik zeigt das Organisationsdiagramm der Verwaltungsorganisation der Gemeinde Starzach.
Um eine grössere Ansicht der Verwaltungsorganisation zu erhalten, bitte auf die Grafik klicken.